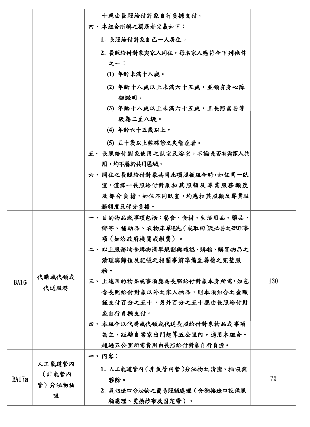
服務內容
服務內容 獨居老人關懷問安
- 福利服務諮詢:免付費服務專線0800-655888,提供相關的福利服務諮詢及轉介服務。
- 圓夢計畫:志工為獨居老人完成生命中未完成事宜,讓長者生命更加圓滿。
- 聯誼活動:不定期舉辦獨居老人個案聯誼聚餐活動。
- 志工居家關懷服務:志工居家關懷訪視,定期關心獨居老人生活狀況。
- 獨居老人休閒活動:出遊踏青活動、九九重陽敬老活動、年終圍爐活動。
服務內容 志願服務業務
- 志工專業訓練:每年辦理兩場志工專業訓練。針對各新進志工進行基礎及特殊訓練。
- 承辦政府志願服務教育業務。
服務內容 長照公開資訊(申請流程、收費基準、開放規模數)
- 增加失智、失能者日間照顧服務資源,以滿足社區失智、失能長者照顧需求。
- 運用在地長照資源機構團體提供服務,有助建立長期照顧服務網絡。
- 提供失智症、失能者家屬日間照顧服務,分擔家屬照顧。
- 收費標準表:(核准文號:府授衛照字第1110064940號、1110059277號、1110055500號、1110059281號)












5.機構服務開放規模
|
機構名稱 |
南區社區 長照機構 |
霧峰區社區 長照機構 |
烏日區社區 長照機構 |
大里區社區 長照機構 |
|
開放服務規模 (失智、能混合) |
28人 |
45人 |
24人 |
30人 |
|
臨時住宿 |
- |
- |
4床 |
2床 |
服務內容 長期照顧交通接送
一、服務範圍:以台中市行政區域為服務範圍 。
接送區域:台中市東區、西區 、 南區 、 北區 、 中區 、 北屯區 、 西屯區 、 南屯區 、 霧峰區 、 烏日區 、 太平區 、 大里區 、潭子區、豐原區。
二、服務費用:
|
收費標準(以單趟計算) |
(例:一般戶來回接送需自費$124元) 收費方式:由案主或陪伴者搭乘時繳交給司機人員(請自備零錢,以避免耽誤交通接送時間)。 | ||
|
身份別 |
長照 補助金額 |
自付金額 | |
|
低收 入戶 |
230元(100%) |
0元 | |
|
中低收入戶 |
210元(91%) |
20元(9%) | |
|
一般戶 |
168元(73%) |
62元(27%) | |
三、服務對象:
設籍或其他縣市籍且實際居住於臺中市中區、西區、東區、南區、北區、南屯區、西屯區、北屯區、烏日區、霧峰區、太平區、大里區、潭子區、豐原區等地區,經本市長期照顧管理中心照顧管理專員評估符合長照給付資格,且符合以下其一資格者:
1. 65歲以上失能、衰弱老人
2. 領有身心障礙證明(手冊)者
3. 55-64歲原住民
4. 50歲以上失智症者
四、接送服務時間:
1. 每週一至~週五:上午8時發車至下午17時30分。
2. 彈性開放週六、日:上午8時至下午17時30分。
3. 夜間接送服務:下午17點30時至晚上21時
(經縣市政府發佈停止上班訊息將不發車。)
4. 使用限制:每人每日僅可預約來回1次,並在合理有效的公共資源共享前提下,服務中心得安排共乘,以充分發揮服務效益。
五、保險:
1. 車輛依法投保強制汽車第三人責任保險(每一個人傷害新台幣200萬元、每一意外事故之傷害新台幣2,000萬元、每一意外事故之財損新台幣50萬元)
2. 乘客責任險:每一個人體傷新台幣20萬元、每一個人死亡 新台幣新台幣300萬元、每一意外事故之總額新台幣2,100萬元。
六、 乘車等侯:
1. 請乘客於預約用車時間前,至乘客預訂上車地點等候。
2. 去、回程如果同路線時間又重疊則以共乘為原則。
3. 回程搭乘時間和其它個案重疊,在車輛的限制下,有時需要等侯 10~30分鐘,以當天實際狀況為準。
七、服務取消及失約者處理程序:
1. 服務取消之程序:預約後若因故需取消服務時,最遲應於預訂乘車時間前一天,透過訂車專線或親至服務中心辦理取消服務手續,為達車輛之充分運用。
2. 失約者處理程序:
預約後若因故無法搭車,且未依規定辦理取消服務者,以失約論,無故失約者,第一次會先予以勸導並寄發本須知,第二次失約者會請其提供合理證明,如無法提供合理證明則將停止服務一星期,第三次失約者會請其提供合理證明,如無法合理證明者,將停止其服務一個月,以維護其他預約者之權利。
八、服務中心地址:40149台中市東區六順路七號(毓得基金會)
九、服務電話:04-22809535
我們需要具有愛心的您一起共襄盛舉
-
愛心募車 -
愛心募捐 -
志工招募
凡具有愛心,熱忱社會大眾,不限年齡、性別、都歡迎加入
04-22600729 (南區)
04-23393732 (霧峰)
04-23371295 (烏日)
04-24836636 (大里)